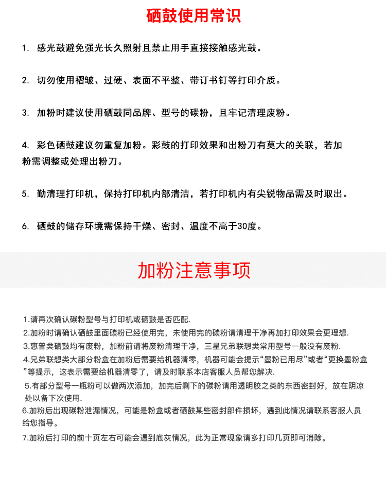
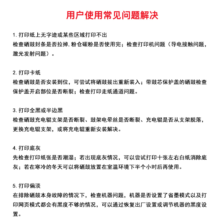
加入收藏
注册
登录
立即搜索
手机
Macbook
iPhone
电脑
大卫
商品分类
导航
商品分类
首页
办公设备
消防安全
生活电器
劳保防护
礼品定制
积分兑换
注册协议
购物车
0
通讯数码
游戏设备
其他游戏产品
游戏机
平板电脑
平板电脑配件
平板电脑
手机通讯
对讲机
电话机
手机
电子教育
复读机
早教益智
电子书/电子词典
其他电子教育
学习机/学生电脑/学生平板
录音笔
点读机笔
翻译笔/翻译器
摄影摄像
录像机
镜头
拍立得
数码相机
运动相机
相机
影棚器材
数码相框
摄像机
其他摄影摄像
单反相机
单电微单相机
数码配件
相机电池
三脚架云台
充电电池
移动电源
闪光灯手柄
数码小风扇
干电池
其他数码配件
数码支架
读卡器
智能设备
无人机
其他智能产品
智能秤
留声墙一体机
健康监测
智能眼镜
智能手环/手表
影音娱乐
MP3/MP4
收录机/收音机
播放器
数码麦克风
麦克风
功放设备
专业音频设备
便携无线音响
其他影音娱乐
商用麦克风
音箱/音响
手机配件
手机贴膜
手机保护套
手机充电器
其他手机配件
充电器数据线
自拍杆/架
手机耳机
手机数据线
移动电源
手机支架
耳机/耳麦
电器家电
商用电器
商用咖啡机
商用餐炉
商用净水器
商用绞肉机/切肉机
商用电磁炉
商用磨浆机
电器附件
电视挂架/底座
其他电器配件
开水器配件
生活电器配件
大家电
家庭影院
家电配件
其他
烘干机
冰吧/冷柜
冰箱
空调
洗衣机
电视机
厨卫大电
制冰机
去皮机
搅拌机
保鲜柜
切肉机
包子机
蒸饭车
蒸饭柜
发酵柜
电蒸箱
洗碗机
电开水器
燃气灶
商用饮水机
电炒灶
其他厨卫大电
热水器
油烟机
消毒柜/消毒机
生活电器
布艺清洗机
毛球修剪器
清洁机
干衣机
茶吧机
除湿机
灭蚊灯/电蚊拍
家用洗地机
加湿器
其他生活电器
除螨仪
智能扫地机
饮水机
取暖器/暖风机
蒸汽拖把
冷风扇/电风扇/空调扇
吸尘器
空气净化器
净水器
挂烫机熨斗
个护健康
电动口腔护理
按摩带
按摩棒
洁面仪
剃脱毛器
理发器
按摩椅
美容仪
冲牙器
体温计
美发器
足浴盆
电吹风
剃须刀
眼部按摩仪
其他个护健康
按摩枕/按摩垫
电动牙刷
按摩器
人体秤
厨房小电
三明治机/早餐机
家用制冰机
厨师机/和面机
电动打蛋器/搅拌器
电子厨房秤
饭菜保温板
多士炉
冰淇淋机
面包机
酸奶机
果蔬清洗机
烧烤炉/烧烤盘
煮蛋器
电热饭盒
料理机
刀筷砧板消毒机
其他厨房小电器
咖啡机
电烤箱
蒸汽/电动拖把
榨汁机
养生壶
电饼铛/煎烤机
电压力锅
电烧烤炉
电蒸锅
破壁机
电火锅
空气炸锅
面条机
多用途锅
电磁炉
电水壶
豆浆机
电炖锅
绞肉机
微波炉/光波炉
电饭煲
电脑周边
电脑整机
台式机
电脑软件
办公软件
电脑配件
主板
电源适配器
手写板
机柜
光盘盒/套
电脑清洁
CD/DVD刻录盘片
阅读机
散热器
显示器
保护膜
触控笔
机箱
刻录机/光驱
外设产品
U盘
鼠标垫
UPS电源
键鼠套装
键盘
鼠标
网络产品
网线/线揽|
网卡
网卡
网络盒子
磁盘阵列
光端机
网线/线缆
路由器
转换器
其他网络产品
线缆
水晶头
交换机
摄像头
制冷暖通
供暖、供热
开水机
工业热水器
净水、洗涤
流体过滤耗材
商用洗衣机
净水
直饮水机
空调设备
家用空调
机房空调
精密空调
商用空调
防爆空调
电气辅材
发电机
空调系统配件
管阀空调附件
压缩机
工业自动化
机柜
洗地机
除湿/加湿
除湿
工业加湿机
工业除湿机
制冷设备
制冷配件
冰柜
空气净化、过滤
烟净化
过滤配件
消毒空气净化
通风、散热
风扇
吹风机
散热配件
包装用品
包材辅料
其他包材辅料
红包
宠物用品
宠物保健
宠物营养品
宠物主粮
猫粮
狗粮
其他宠物主粮
宠物零食
狗零食
猫零食
其他宠物零食
护理美容
宠物洗护消毒
宠物美容用品
宠物美容电器
玩具服饰
宠物休闲玩具
出行装备
便携包
宠物牵引
其他宠物出行
宠物日用
猫砂
猫爬架/猫抓板
猫狗窝/宠物笼
宠物食具水具
其他宠物日用
家具办公
办公
办公设备
沙发/茶几
其他沙发/茶几
办公沙发
沙发
茶几
文件柜/架
密集架
书架
置物架
活动柜
层架/置物架
铁制货架
鞋架/衣帽架
其他家具
桌椅套装
户外家具
桌台
学习桌
支架及升降平台
梳妆台/凳
折叠桌
讲台
班台
屏风工作位
会议桌
餐桌
其他桌台
办公桌
床/床垫
钢木床
沙发床
床垫
床
柜子
床头柜
储物柜
茶水柜
鞋柜
保险柜
活动柜
书柜
铁皮柜
其他柜子
衣柜/衣橱
椅/凳
电脑椅
折叠椅
休闲椅
凳子
其他椅/凳及配件
培训椅
办公椅
办公用纸
传真纸
热敏传真纸
工程纸
绘图纸
晒图纸
标签纸
热敏标签纸
电脑标签打印纸
彩相纸
相片打印纸
喷墨打印纸
打印纸
凭条纸
激光打印纸
收银纸
电脑打印纸
艺术纸
卡纸
彩色卡纸
复印纸
彩色复印纸
普通复印纸
消防安全
安全地垫
台垫
标识
钥匙牌
警示胶带
警戒带
上锁/挂牌
具异形安全锁具
安全挂锁
密码锁
钥匙储存装置
安保设备
执法设备
头盔
门禁设备
巡更设备
安检设备
防暴装备
监控设备
消防器材
消防手套
喊话器
报警传感器
黄沙箱
消防扳手
消防砂桶
消防工兵锹
安全绳
直流水枪
防汛沙袋
消防大斧
灭火防护服
手提探照灯
疏散指示牌
中筒雨鞋
灭火毯
指示灯
灭火器箱
防火毯
灭火器
消防水带
防毒面具
办公设备
传真机
激光传真机
复合机及配件
黑白数码复印机
速印机
彩色数码复印机
高速数码复印机
复合机配件
扫描设备
扫描枪
扫描仪
高拍仪
通讯设备
电话机配件
办公设备配件
激光笔
外设设备
其他外设产品
打印机及配件
证卡打印机
废粉仓
绘图仪
票据打印机
黑白喷墨打印机
针式打印机
热敏打印机
标签打印机
打印机配件
彩色激光打印机
热升华打印机
热转印打印机
彩色喷墨打印机
黑白激光打印机
会议音频视频
视频会议系统
视频会议设备
多功能一体机
黑白喷墨一体机
彩色喷墨一体机
黑白激光一体机
彩色激光一体机
演示设备
LED显示屏
拼接屏
投影机配件
投影机
智能电子白板
广告机
财务行政设备
支票机
打码机
压痕/覆膜机
配页机
折页机
其他行政设备
点钞/验钞机
热熔胶装机
塑封机
投票/意见箱
切纸机
打孔机
塑封膜
考勤机
装订机
收银机
碎纸机
裁纸机
办公耗材
其他耗材
考勤打卡纸
油墨版纸
墨水定影膜
碳带
标签/标牌打印耗材
其他耗材配件
原装耗材
原装墨水
原装碳粉
原装色带架
原装色带
原装墨盒
原装硒鼓/粉盒
兼容耗材
硒鼓
复印机/复合机耗材
墨盒
碳粉/墨粉
打印墨水
兼容墨盒
兼容碳粉
兼容色带
兼容色带架
打印机/传真机耗材
兼容硒鼓/粉盒
办公文具
艺术品/收藏品
纪念币
文房四宝
文房套装
会议展示用品
工作牌及附件
白板附件
报刊/杂志架
地图
奖杯/奖牌/奖状
桌牌
地球仪
白板
本册纸品
稿纸奖状
荧光纸
封条贴纸
胶装本/螺旋本
礼金袋
皮面本便条纸
绘图本/活页本
信封
标签
其他本册纸品
笔记本/记事本
证书/贺卡
便签
纸质图书
少儿童书
生活
图书绘本
财务行政用品
扎钞纸/捆钞带
一次性保密锁片
号码机
手提金库
印章箱
钥匙管理箱
其他财务行政用品
垫板
账本/账册/封面
财务凭证
印台/印泥/印油
橡皮筋
文件管理
轻便夹
名片册
展示用品
档案夹
资料盒
自封袋
文件柜
其他文件管理
文件篮
资料册
多功能事务包
硬胶套
文件夹
档案盒
档案袋
文件套/文件袋
拉链袋
桌面文具
裁纸刀
美术用品
夹子
推夹器及补充夹
桌面盒/座/架
标价机
图钉/大头针/工字钉
袋传唤铃
拉杆夹板夹
美工刀
棋牌类
票据夹
胶棒
书立
活页夹
削笔器/卷笔刀
仪尺/卷尺
胶水
套装剪刀
长尾夹
桌面用打孔机
笔筒
台历/挂历
计算器
订书钉/起钉器
胶带
订书机
抽杆夹
回形针
书写修正用品
墨水
粉笔
毛笔
修正用品
橡皮
铅笔
笔芯
办公文具
其他书写笔类
水彩笔
中性笔
蜡笔
圆珠笔
钢笔
彩色荧光笔
办公用品
学生书包
橡皮泥
手工劳作用品
文具盒
美术用品
绘图用品
学生作业本册
画具画材
文具袋
文具礼盒
劳保用品
安全地垫
入口地垫
抗疲劳地垫
绝缘地垫
防滑地垫
标识
安全标识
清洁用品
工业清洁设备
化学品泄露防护
吸附材料
带电作业
绝缘防护用品
坠落防护
安全带及配件
坠落逃生与救援
呼吸防护用品
呼吸面具寄滤材
逃生呼吸器
工业安全
五金备件
胶粘/反光
消防应急箱
消防器材
眼脸部护理
防护眼睛
防护面屏
护目镜
应急救援
防汛用品
急救设备
其他应急救援用品
创伤处理用品
个人防护
手足躯体防护
足部护理
防护靴
安全鞋及配件
防静电鞋
听力防护用品
耳罩
耳塞
焊接防护
焊接眼部防护
焊接手部防护
焊接头部防护
头部防护
防寒帽
劳保安全头盔
手部防护
防静电手套
防割手套
耐高温手套
袖套
防冻手套
家用手套
涂层工作手套
防化手套
指套
劳务手套
一次性医用手套
身体防护
特殊工作服
反光工作服
普通工作服
安全服
人体工学防护
化学防护服
围裙
雨衣
服饰鞋帽
男鞋
男式休闲鞋
男装
男装polo衫
男装衬衫
女装
女装外套
女装打底裤
防晒服饰
防晒裤
防晒手套
防晒衣
防晒口罩
防晒袖套
防晒帽
家居内衣
内裤
羽绒衣裤
袜子
一次性袜子
睡衣/家居服套装
内衣
一次性内裤
配饰
领带
手套
其他服装配饰
围巾/丝巾/披肩
腰带
帽子
母婴玩具
奶粉/辅食
2段牛奶粉
婴幼儿零食
果泥/果汁
羊奶粉
粥/米粉/菜粉/面条
孕产用品
妈咪包/背婴带
乳垫/哺乳用品
其他孕产用品
童床/出行/安全
婴儿床/床垫
儿童三轮车
儿童自行车
婴儿推车
婴幼儿背带/背袋
扭扭车/滑板车
儿童防撞/安全/保护
喂养用品
喂养消毒用品
牙胶/安抚
围兜/防溅衣
喂养工具/小电器
儿童水具
奶瓶奶嘴/配件
其他儿童喂养用品
儿童餐具
儿童洗护清洁
婴幼儿清洁液/衣物洗护
儿童理发器
奶瓶清洗
婴幼儿座便器
婴幼儿洗发沐浴
婴幼儿洗衣液/皂
婴幼儿驱蚊/防痱
婴幼儿洗澡用具
其他婴幼儿用品
婴儿口腔清洁
宝宝护肤/防晒
婴幼家纺
婴幼儿床围/床靠
婴幼儿口水巾/吸汗巾/毛巾
婴幼儿家居床品
婴童凉席/蚊帐
其他婴幼家纺
儿童寝居/服饰
儿童配饰配件
儿童毛绒/布艺
儿童爬行垫/毯
餐椅摇椅
儿童配饰
儿童靠垫/抱枕
婴幼儿上衣
婴幼儿睡袋/抱被
婴儿鞋帽袜
尿裤湿巾
婴儿尿布/尿垫/纸尿片
成人尿裤
婴儿尿裤
婴儿湿巾
儿童车
扭扭车
自行车
儿童电动车
滑板车
学步车
其他儿童车
乐器
电子琴
儿童玩具
儿童机器人/变形系列
敲琴/手拍鼓
钓鱼/多米诺/敲打
电动玩具枪
挂图/认知卡
磁力棒
仿真玩具/模型
拼插模型
婴幼儿健身架
吹奏玩具/乐器
其他音乐智能玩具
戏水玩具
遥控船/遥控车/遥控飞机
拼图类玩具
其他儿童玩具
其他模型玩具
儿童车模
绘画工具
轨道/助力玩具
立体拼插
儿童娃娃
儿童MP3/故事机
叠叠乐/手抓球
卡通周边
儿童棋类/桌面游戏
惯性/回力/滑行玩具
户外玩具
彩泥粘土/DIY/手工玩具
摇铃/床铃
早教启智类玩具
积木类玩具
汽车用品
交通车
器材运输车
汽车零件
汽车喇叭
汽车装饰
其他
车身装饰件
汽车养护
添加剂
滤清器
洗车机
洗车水枪
玻璃水
内饰清洗剂
车载摆件/挂件
汽车清洁剂
车用毛巾掸子
车衣
遮阳挡雪挡
洗车工具
其他汽车内饰
停车号码牌
座垫
汽车安全
启动搭火线
三角警示架
应急启动电源
其他汽车安全配件
安全座椅
自驾野营
充气泵
应急救援
安全锤
汽车内饰
头枕腰靠
装饰贴
车用竹炭包
脚垫
车载储物箱
方向盘套
车用收纳
车载手机支架
车用香水
汽车维护
汽车雨刷
汽车蓄电池
篷布
改装配件
润滑脂
刹车泵
抽油泵
汽修工具
防冻玻璃
车载电器
倒车雷达
车载烧水壶/电热杯
车载冰箱
其他车载电器
车载保温箱
车载电源
行车记录仪
车载吸尘器
车载净化器
车载充电器
运动户外
训练器械
阻隔网
工兵铲
训练保障
野战炊具
睡袋
蛇腹型铁丝网
训练帐篷
运动器械/配件
健身器械
体脂称
游泳用品
男士泳衣
女士泳衣
泳帽
泳镜
其他游泳用品
健身训练
健身蹦床
壶铃
拉力器
健身踏板
踏步机
椭圆机
拳击沙袋
哑铃椅/架
握力器
训练运动护具
卧推器
举重床
划船机
综合训练器
健身车/动感单车
健腹轮
跑步机
美腰机
哑铃/杠铃
其他健身训练
仰卧板/收腹机
跳绳
运动/户外鞋
篮球鞋
运动拖鞋
运动鞋
跑步鞋
运动板鞋/休闲鞋
其他运动鞋
垂钓用品
鱼竿/鱼线
钓鱼桌椅
瑜伽/舞蹈用品
舞蹈鞋服
瑜伽砖
瑜伽球
其他瑜伽装备
瑜伽垫
瑜伽服
骑行运动
电动车
折叠车
其他骑行运动
骑行装备
平衡车
山地车/公路车
户外服饰
运动球服
运动T恤
护膝
运动马甲/背心
运动套装
户外袜子
运动内衣
冲锋衣
其他运动服饰及配件
运动裤
运动卫衣/套头衫
户外服装
健身服装
运动服装
运动夹克/外套
自有品牌户外产品
望远镜/登山杖/头灯
野餐/烧烤用品/便携桌椅
其他自有品牌户外装备
帐篷/垫子/睡袋/吊床
体育用品
跳棋
五子棋
羽毛球网架/网
运动地板
滚轴筋膜棒
健身护腕
拉力绳
排球
围棋
倒蹬机
棋牌麻将
象棋
篮球网
俯卧撑架
腕力球
乒乓球桌
拳击手套
室内休闲运动
运动护具
网球拍
轮滑/滑板
台球
网球
台球桌
羽毛球
呼啦圈
仰卧起坐辅助器
乒乓球拍
骑行运动
其他健身运动
篮球架
其他体育用品
足球
游戏棋
羽毛球拍
乒乓球
筋膜枪
篮球
户外装备
户外电源
户外鞋服
滑雪装备
极限户外
太阳能电池板
户外运动包袋
户外救援装备
救生衣
旅游用品
冲浪潜水
垂钓用品
手杖
防潮垫/地席/枕头
登山攀岩
应急灯/手电筒
其他户外装备
户外桌/椅/床
户外背包
炉具/餐具/烧烤用品
便携式桌椅套装
睡袋/吊床
帐篷/垫子
户外工具
户外照明
食品饮料
进口食用油品
其他进口食用油
进口蜜饯/坚果
进口坚果
蔬菜
瓜茄果类
根茎类
维生素/矿物质
维生素a
钙铁锌镁
复合维生素/矿物质
水果
芒果
桃/李/杏
牛油果
柚子
草莓
蓝莓
梨
奇异果/猕猴桃
苹果
桔/橘柠檬/橙子
火龙果
水果礼盒
其他水果
进口牛奶乳品
进口酸奶/粉/益生菌
海鲜/水产品/制品
蟹类
海参
贝类
海鲜制品
其他海鲜水产品
鱼类
虾类
海产礼盒
保健品/膳食补充剂
鱼油/海洋生物类
膳食纤维/碳水化合物
葡萄籽/植物精华
保健饮品
蛋白质/氨基酸
其他保健品
牛初乳/动物精华
膳食补充剂
饮料冲调
咖啡/奶茶
地方特产
山西特产
新疆特产
东北特产
四川特产
内蒙古特产
其他地方特产
肉禽/蛋/蛋制品
鸽肉
其他禽类
鹅肉
加工蛋类/蛋制品
鲜活蛋类
鸡肉
鸭肉
蛋类
厨房调料
调味粉
调味汁
火锅底料
生粉/淀粉/嫩肉粉
常温酱菜
鸡精/味精
料酒/黄酒
酱油
调味料
醋
调味油
盐
调味品
调味酱
其他厨房调料
糖
水/饮料
咖啡饮料
含乳饮料
果蔬汁
碳酸饮料
果味饮料
茶饮料
饮用水
功能饮料
休闲食品
无糖食品
果冻布丁
肉干/肉脯
糖果/巧克力
坚果炒货
蜜饯果干
饼干蛋糕
休闲零食
其他休闲食品
龟苓膏
甜品/糕点
冰激淋类
新鲜蛋糕
西式糕点
其他甜品/糕点
传统糕点
饼干
新鲜面包
礼盒
食品礼盒
速冻食品
水饺/馄饨
速冻菜肴
速冻火锅丸串
速冻披萨
速冻类面食
其他速冻食品
生肉/肉制品
羊肉类
猪肉类
肉制品
牛肉类
其他肉类
熟食腊味
即食肠类
冷藏酱菜
豆腐干/香干/豆制品
火腿
其他熟食/腊味
腊肠/腊肉
冷藏肉类熟食
方便速食
速食汤
火腿肠
罐头/罐装食品
速食粥
方便面/粉丝/米线/方便饭
其他速食品
南北干货
莲子
鱼虾贝藻类干货
腌干水产品
银耳/白木耳
桂圆/荔枝干
干菜
黑木耳
菌菇类
节日食品
粽子
月饼
酒品
果酒
黄酒/养生酒/滋补酒
其他酒品
啤酒
洋酒
红酒
白酒
坚果炒货
豆类炒货
松子
夏威夷果
腰果
开心果
瓜子类
碧根果/长寿果
混合坚果
榛子/香榧
巴旦木/杏仁
花生类
核桃
坚果礼盒
冲调饮品
奶茶粉
奶
巧克力粉
低温饮品
果汁冲剂
速溶咖啡
低温酸奶
芝麻糊
其他乳制品
低温牛奶
咖啡豆/粉
其他冲调饮品
成人奶粉
燕麦片
蜂蜜/柚子茶
冲饮谷物
牛奶乳品
饮料
滋补养生
三七
山药片/粉
石斛/枫斗
冬虫夏草
阿胶
灵芝/孢子粉
人参/西洋参
养生饮品
药食同源
其他滋补养生
枸杞
燕窝
茶
乌龙茶
其他茶
黑茶
花果茶/养生茶
铁观音
龙井
绿茶
红茶
花草茶
白茶
普洱
米面粮油
葡萄籽油
南北干货
粉丝/粉条
米糠油
菜籽油
玉米油
橄榄油
方便食品
核桃油
杂粮/粗粮
面条/挂面
调和油
花生油
意大利面
有机食品
其他米面粮油
面粉/食用粉
大米
食用油
家居百货
家用清洁工具
除螨剂
家庭去污除锈工具
簸箕/垃圾撮
家务手套
肥皂盒/架
扫把
非电擦窗器/配件
家用垃圾桶
清洁刷
浴室防滑垫
脸盆水桶
垃圾袋
抹布/百洁布/钢丝球
除尘工具
其他家用清洁工具
拖把/配件
皮具
皮带套装
皮带
厨房用品
米箱
厨房置物架
油壶
调料器皿
其他厨房收纳
厨房配件
保温桶
切菜器/刨丝器
铲勺
擀面杖
烘焙烧烤小工具
厨房DIY小工具
其他厨房配件
保鲜盒
装饰
装饰画/装饰贴
摆挂件
装饰花/花瓶
闹钟挂钟
装饰福袋
新年/圣诞/婚庆
刀剪菜板
刀具配件
多功能刀
厨房剪刀
瓜果刀刨
其他刀剪菜板
菜刀
砧板
刀具套装
单刀
茶具/咖啡具
咖啡具
茶宠摆件
茶盘茶托
其他茶具/咖啡具
茶壶
茶杯
茶具配件
茶具套装
一次性餐桌用品
一次性桌布/围裙
其他一次性用品
一次性手套
纸杯
一次性餐具
保鲜膜/袋
生活日用
粘尘垫
驱虫防虫产品
缝纫针织用品
冰垫/冰贴
衣夹/衣叉
桌布罩件
洗晒熨烫
晒衣架/烫衣板
收纳柜/架
塑料袋
保暖贴/暖宫贴
保暖防护
洗漱收纳
晾衣架/晾衣杆
其他卫浴收纳
其他收纳用品
洗护袋/搓衣洗衣用品
卫浴置物架/毛巾架
浴室用品
衣架
净化除味
插座/插排
粘钩挂钩
鞋套/鞋套机
扇子
非生活用纸
热水袋/暖手宝
一般防护口罩
家居收纳包/袋
眼罩
纸巾盒/纸巾架/纸巾套
其他生活日用
雨伞雨具
收纳用品
压缩袋/泵
收纳箱
家用照明
节能灯
落地灯
家用照明灯具
小型节能灯
台灯/装饰灯
餐具
筷子
果盘果篮
其他一次性餐具
其他餐具
饭盒
储物罐/密封罐
保温提锅
碗/碟/盘
筷勺/刀叉
饭盒/提锅
餐具套装
水具酒具
酒具套装
其他水具酒具
儿童保温杯
滤水壶
水壶
酒杯酒具
运动水壶
陶瓷杯
茶具
杯垫
塑料杯
杯具套装
焖烧杯
玻璃杯
保温杯
保温壶
家用钟表
欧美表
其他钟表
情侣对表
时尚表/国产表
闹钟
日韩表
男表
女表
国表
瑞表
烹饪锅具
套锅
其他烹饪锅具
压力锅
珐琅锅
火锅
厨用杂件
煲类
奶锅
煎锅
蒸锅
锅具套装
汤锅
炒锅
家纺布艺
床上用品
蚊帐
枕巾枕套
一次性床品
床单被罩
凉席
床垫床褥
电热毯
床品套件
被子
四件套
毯子
枕芯
居家布艺
桌布/罩件
沙发垫套椅垫
其他家纺产品
地毯地垫
一次性毛巾/浴巾/洗脸巾
毛巾浴巾
抱枕靠垫
箱包皮具
女包
女士双肩包
其他女包及配件
女士卡包零钱包
女士手提包
女士钱包
女士单肩包
女士手拿包
女士斜挎包
自有品牌箱包
其他自有品牌箱包
旅行包
休闲运动包
电脑包
拉杆箱
男包
其他男包及配件
男士双肩包
男士钱包
单肩斜挎包
男士手包
商务公文包
功能箱包
拉杆包
电脑包
书包
证件包
卡包/卡套
箱包配件
其他功能箱包
钥匙包
洗漱包
休闲运动包
腰包胸包
旅行包
拉杆箱
双肩包/背包
美妆个护
精油芳疗
纯露/花水
美容工具
粉饼盒/眼影盒
面部美容工具
化妆刷/刷包
修眉工具
喷瓶/分装瓶
美容工具套装
化妆镜
棉签/棉棒/棉包
梳子
化妆棉
美甲工具
男士护肤
男士面膜/眼霜
男士爽肤水
男士乳液/面霜/精华
口腔护理
漱口水
口腔护理套装
其他口腔护理
牙膏牙粉
牙刷牙线
彩妆
彩妆套装
美妆工具
眉笔/眉粉/眉膏
修颜/高光/阴影粉
彩妆套装
眼影
男士彩妆
遮瑕
散粉/蜜粉
睫毛膏/睫毛增长液
粉底/粉饼/粉霜
腮红
唇部彩妆
身体护理
精油
身体护理套装
颈部护理
其他身体护理
香皂
身体护理工具
其他沐浴产品
润肤产品
沐浴露
手足护理
洗手液
香氛
香水套装
走珠/止汗露
男士香水
女士香水
家庭清洁护理
驱蚊驱虫
家私清洁护理
家电清洁剂
鞋用品
水垢清洁剂
地板清洁护理
墙体除霉喷剂
其他家庭清洁
管道疏通
空气清新/香氛
多用途清洁剂
浴室清洁
风油精/清凉油/花露水
消毒液
驱虫用品
皮具护理
洗洁精
一次性家用清洁用品
油污清洁剂
衣物清洁护理
衣领净
衣物护理剂/柔顺剂
洗衣粉
漂白/彩漂/去渍剂
衣物除菌液
其他衣物清洁
洗衣皂
洗衣液/洗衣凝珠
洗发护发
染发
洗护发二合一
美发工具
定型造型
洗发护发套装
护发
洗发
女性护理
脱毛膏
其他女性护理
私密护理
卫生护垫
卫生巾
清洁纸品
商务清洁纸品
厨房用纸
手帕纸
湿厕纸
卷筒纸
湿巾纸
抽纸
面部护肤
剃须清洁
喷雾
唇部护理
其他面部护肤
眼部护理
卸妆产品
护肤套装
洁面
防晒霜/隔离
乳液/面霜
眼霜
化妆水/爽肤水
面膜
精华
首页
办公耗材
兼容耗材
兼容硒鼓/粉盒
商品详情
收藏
分享
标拓 BT-CLP 409S Y 打印量1000页 适用三星CLP-310N/315 硒鼓 1.00 只/支 (计价单位:支) 黄色
¥
301.00
颜色
黄色
库存
1
件
数量
-
+
立即购买
加入购物车
推荐商品
酷彩商显 CXC-P1.25JWS1X 室内led全彩显示屏P1.25高清无缝拼接大屏幕箱体1平方米一年质保
¥26600.00
¥29999.00
菲利普(PHILLIPS) 山地车 GTS 24寸27速油碟 祖母绿(单位:辆)
¥1238.00
¥1239.00
海康威视(HIKVISION) DS-2CD3T46WDA4-L 6mm 400万poe摄像头 白色(单位:台)
¥504.00
¥704.00
晨光(M&G) ADM95099B 办公新锐派文件夹资料册PP材料A4文件册80页 3个装 蓝色
¥82.95
¥102.95
富光480ml荣山真空保温杯WFZ1213-480(单位:只) 曜石黑
¥129.00
¥169.00
热门商品
酷彩商显 CXC550JW1B 液晶拼接屏55英寸1.8mm拼缝高清显示屏安防监控会议大屏幕一年质保
¥13500.00
¥16889.00
企诺 办公文件柜特厚通玻柜 QNGa04A1-08PA 850*390*1800mm 灰白色(单位:个)
¥1791.00
¥1799.00
京呈 TL-5150X 粉盒 15000页 适用奔图BP5155DN BM5150ADN BM5155ADN 计价单位:支 黑色
¥232.00
¥235.00
空调/美的/立式 单冷 变频 5匹 白色
¥12948.00
¥12949.00
汰渍全效360度洗衣液(洁雅百合香型)1kg*2瓶 套 混色
¥59.80
¥99.80
商品详情
商品评价 (0)
专享服务
暂无评价
暂时没有数据
返回
顶部